PCB Business Card

Magic 8 Ball

The PCB business card is a well beaten track over at the Hackaday website and, having no knowledge of PCB circuit design, I decided to try my hand at it to see if I could learn a thing or two.
I was inspired by Brian McGarry's 3 finger battery holder designed business card and put my own spin on the design by making the most useful of devices: a magic 8 ball.


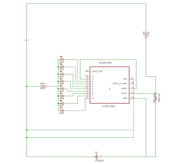
The circuit uses 8 LEDs, a CD4017BM decade counter, 2 resistors and a tilt sensor. The idea is that you slide in a CR2032 between the fingers, ask a question and shake the card. Whichever LED is lit once the tilt sensor settles is your answer.
This is the first PCB I ever made so the experience from designing the circuit, making the PCB in the Eagle software and sending the files to be manufactured by PCBway was a valuable lesson but I’m sure someone with a better idea of circuitry could point out a few flaws. Nonetheless it works and hopefully the 2.0 version will be even better.

BOM & Cost

I was as cheap as I possibly could be with sourcing the parts. Most of the parts were from Aliexpress (except the prototype parts which came from Farnell) and the boards were printed at PCBway. It took about 2 months for all of the parts and boards to arrive.

-- PCBway Boards - €11 for 10

-- CD4017 - €0.80 for 10

-- Red LEDs - €0.25 for 100

-- 10k Resitors - €0.70 for 100

-- 220 Resitors - €0.50 for 100

-- SW-200D Tilt Sensor - €1.20 for 10

Total: €14.45 or about €1.45 a card

Other Pictures

Prototype

Circuit